![]()
−−![]()
ATX電源駆動回路
| 更新日 | 更新内容 |
|---|---|
| 2001年01月29日 | 1.基本回路、応用回路 |
![]()
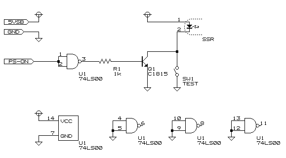
1.基本回路 2001/01/29
1.基本回路
ATX電源のON/OFF制御はマザーより出力されるPS-ON信号によって行われます。ATX電源を自作した場合には、PS-ON信号を使用してON/OFF制御させる為の回路を製作する必要があります。下図は最小限の機能を持った駆動回路例です。

PS-ON信号はLS-TTLで受けます。また、PS-ON信号は"L"で電源ONとなるので、反転を兼ねて74LS00を使用しておりますが、74LS04等でも良いでしょう。LS-TTLですので未入力信号の処理は不要ですが、回路図例ではGND接続してあります。この基本回路では単純にPS-ON信号を反転、増幅してSSRを駆動する回路です。SSRの2次側は省略してあります。また、SSRが入手困難な場合はリレーを用いても良いでしょう。SSR選定時には電源の突入電流に十分耐える容量を選定する様、注意しましょう。最後に、この回路を駆動する電源は5VSB(電源OFF時にも供給されている5V電源)を使用して下さい。通常の5Vを使用しますと、当然ですが動作しませんので。^^;
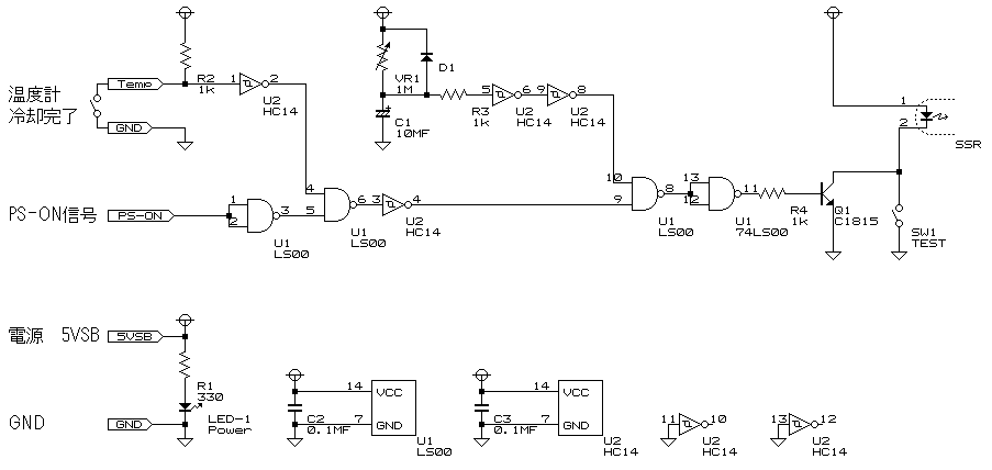
1.応用回路
基本回路にいくつか便利な機能を付加した駆動回路例です。私はこの回路で製作しました。

付加した機能はタイマ回路、ペルチェ冷却の予備冷却完了待ち回路です。タイマ回路は単純なCRタイマをシュミットで受けただけの回路です。情けない回路ですが、手持ち部品で作ったので、この回路となりました。このタイマは5VSB電源がON後、一定時間内はPS-ON信号を受付けない(電源をONさせない)為の回路です。一部のマザーでは、一次電源投入時に一瞬電源がONする現象が確認された為、この回路を採用しております。一次電源をON/OFFしない(コンセントに常時接続して常に5VSBが供給されている)場合は不要です。でも、私は自作のAC100V回路を常時接続するほど自信家でもないので^^;
ペルチェ冷却の予備冷却完了待ち回路はペルチェ制御回路を自作した際、バッファ板温度が設定温度以下に下がってから電源をONさせる為の回路です。この信号が取れない方は不要でしょう。NANDゲートを使用したのでややこしくなっていますが、ANDゲートに変更すれば、もっと見易い回路になりますね。
ありあわせの部品で作ったので、公開するほど立派な回路ではありません。
はっきり言って情けない回路ですが、皆様方の公開要望が予想以上に多かったので公開する事としました。^^;
ご意見、ご質問には答えられる範囲で回答しますが、この回路の動作保証は一切しませんので、ご了承ください。
![]()